
开云体育(中国)官方网站暴雪也只可缺憾地奉告爱玩探索赛季的玩家-开云·体育(中国)官方网站
电影
大家周末好开云体育(中国)官方网站,这里是怀旧周报。 【怀旧周报】主要由“热点怀旧游戏动态”、“怀旧游戏新作”两个部分构成。 就让咱们一都来望望本周有哪些值得激情的内容吧! 【热点怀旧游戏动态】 魔兽怀旧服MAX首曝!暴雪要搞完全零丁的平行寰宇 5月28日,暴雪发蓝贴认真公布了魔兽怀旧服MAX版块的连系信息。 该服的定位是“继探索赛季之后,对经典艾泽拉斯平行寰宇内容拓展”的一次宏伟方针,将会给玩家带来一个完全零丁的平行魔兽寰宇,而不是像探索赛季那样只对一些支线内容进行修修补补。 固然,为了能聚
详情
大家周末好开云体育(中国)官方网站,这里是怀旧周报。
【怀旧周报】主要由“热点怀旧游戏动态”、“怀旧游戏新作”两个部分构成。
就让咱们一都来望望本周有哪些值得激情的内容吧!
【热点怀旧游戏动态】
魔兽怀旧服MAX首曝!暴雪要搞完全零丁的平行寰宇
5月28日,暴雪发蓝贴认真公布了魔兽怀旧服MAX版块的连系信息。
该服的定位是“继探索赛季之后,对经典艾泽拉斯平行寰宇内容拓展”的一次宏伟方针,将会给玩家带来一个完全零丁的平行魔兽寰宇,而不是像探索赛季那样只对一些支线内容进行修修补补。

固然,为了能聚积元气心灵在数个月的时辰内把怀旧服MAX版块端上来,暴雪也只可缺憾地奉告爱玩探索赛季的玩家,原方针准备上的P9阶段内容被砍掉了,血色十字军将会成为他们冒险旅程的绝顶。

换言之,探索赛季在暴雪里面的定位,等于一次大型的付费测试,主如果用来考研玩家对魔兽平行寰宇的激情度跟需求情况。
当今这个考研照旧斥逐了,暴雪方面以为捏续开发一个零丁的平行寰宇,会是他们重铸往常荣光的好意见。因此开云体育(中国)官方网站,怀旧服MAX就这样水汪汪地出现了——如果这个版块作念得好的话,好像率是会捏续更新燃烧的远征、巫妖王之怒连系的内容。

不论如何,这一次国服是不会错过怀旧服MAX了,大家不错期待一手。
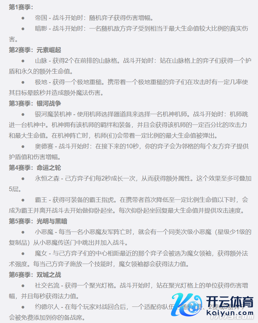
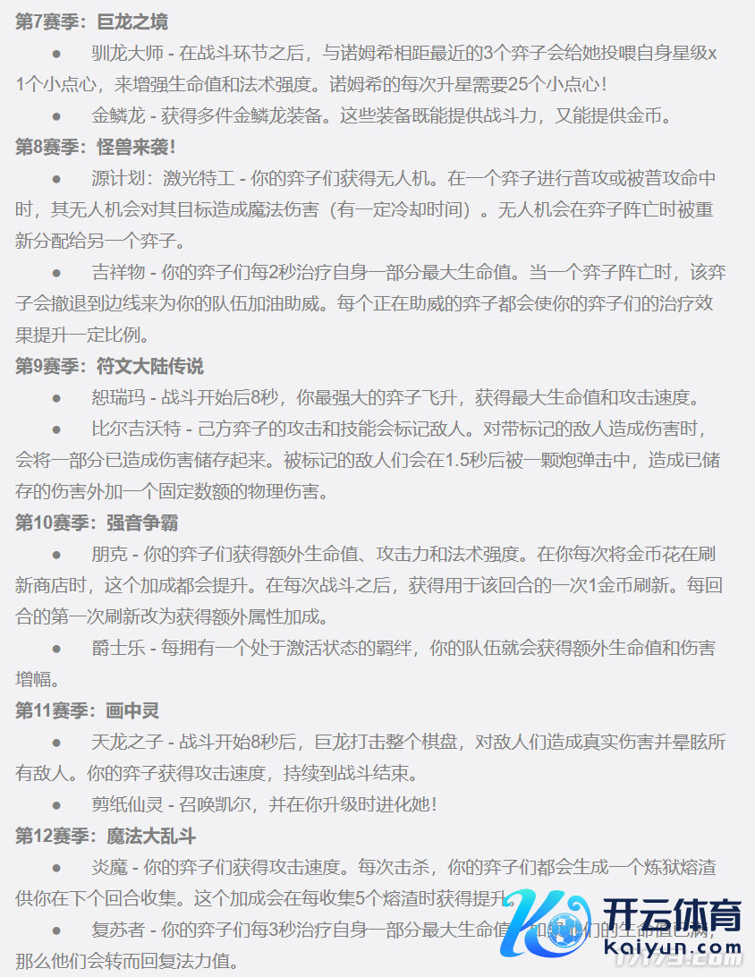
《云顶之弈》6周年时光机形状行将上线,26个老羁绊追思!
5月27日,《铁汉定约》官方公布了云顶之弈6周年生辰仪式的连系音讯。
该仪式将于6月12日至7月16日之间开启,并会为大家带来一个专属的周年时光机玩法——从S1到S13赛季的部分老羁绊将会追思,构成一场跨时空大乱斗。

从目下公布的羁绊威望来看,S3的星河魔装机神(三个铁汉合体构成机甲)、S4的霸王羁绊(瑟提的平卧起坐)、S7的驯龙大家(给饼干养小龙)、S9的恕瑞玛(8秒后最强的棋子飞升)、S10的一又克(刷新取得属性值加成)、S13的铁血投诚者(叠投诚层数采集接触宝箱)都是云顶比较有代表性的羁绊,亦然值得一玩的爽威望。
当今等于不知说念在这波大乱斗中间,哪个羁绊能笑到临了?

但在追思的26个老羁绊中间,也不乏充数的羁绊,让东说念主相配怀疑这些羁绊的本色强度。比如说S1的帝国(立时帝国棋子取得伤害加成)、S2的山脉(多两个山脉格子)、S3的奥德赛(开局的伤害加成)、S8的舒服物(烧毁后,给戎行升迁养息加成)、S10的爵士乐(左证羁绊激活数目给出奇的属性)、S11的天龙之子(战斗后8秒召唤天龙击晕对面)。

除此以外,像是网友呼声最高的拉面熊、火影劫、七费拉克丝、福星开宝箱、心之钢无脑开钢,这些玩一次爽一天的经典羁绊也没能在此次6周年时光机追思,思要玩的小伙伴也只可等7周年再看了。

只不外,拳头在外服公布的六周年奖励就有点寒酸了,唯有100云石加一些外不雅说念具,跟客岁随松弛便就有1000多云石的福利根底没法比,也不知说念国服后续会不会有新的变化。

拳头是懂黑流量的,Uzi专属“沉迷狗”皮肤出炉
5月27日,《铁汉定约》官方公布了Uzi名东说念主堂皮肤跟通行证奖励内容,一些预防的玩家发现了有个叫”沉迷狗“皮肤混入其中。

该皮肤是Uzi名东说念主堂通行证的专属奖励,不错将玩家插的窥伺守卫造成一头正在沉迷的小狗。皮肤创意着手于Uzi在邃古技能跟管事选手卷毛双排直播上分时,因为我方换血被击杀跟卷毛吵架,临了留住了一句“我去沉迷了”就挂机认输的黑历史。

顺带一提,在这个通行证奖励中间,还有Uzi专属的粉色猫耳耳机+红温的脸色,亦然致意了一波Uzi动不动就直播红温的黑料。

乃至于在名东说念主堂卡莎的跳舞行为中,也有致意Uzi戴着粉色猫耳耳机一忽儿红温,一忽儿色彩变绿的黑历史……

以致于网上还流行起一种说法,此次名东说念主堂通行证里面送的“Uzi三件套”皮肤,划分顾虑了Uzi管事生存的三大料——EZ指的是抢佐伊蓝buff事件; 寒冰指的是团战走位十秒拉弓一下事件; 卢锡安指的是卢锡安打野事件。

最出东说念主料思的是,在官方记载片中间,Uzi坦言他参与了多半皮肤缱绻的使命,“沉迷狗”的狗狗模子也取材于Uzi的爱犬“三万”。

是以,大家都关于这波拳头跟Uzi合资吃黑流量的操作感到很无意,直言“黑子白子串子完全护理到了”。

话又说回来了,在“沉迷狗”这个皮肤曝光后,不少玩家都对Uzi名东说念主堂通行证产生了有趣有趣,撺拳拢袖准备购买,看来黑红亦然红啊。
大秘境、爬塔全来了!《诛仙天下》第二赛季大改PVE
5月28日,《诛仙天下》针对第二赛季的PVE内容进行了第二波预热,包括大天下的捉宠、寻宝玩法,PVP端的两个全新形状,以及PVE端的大秘境、单&双东说念主爬塔的新玩法、团本动态难度的调度。

对此,大部分玩家的立场都是看好这波改革,以为《诛仙天下》筹划是把几大痛点全改了,相配看好第二赛季的到来。但也有少部分玩家以为,即便第二赛季画得大饼再多,如果不成惩办目下银两产出大于滥用的问题,照样也难以眩惑老东说念主回流、新东说念主入坑。

【怀旧游戏新作】
原神既视感太浓!《龙之谷》精神续作首测口碑遇冷
5月28日,由《龙之谷》之父朴正植指导《龙之谷》原班东说念主马,基于虚伪引擎5开发的行为新游《龙之剑》开启了首测。

可让《龙之谷》老玩家失望的是,《龙之剑》的缱绻理念更偏向于《原神》这一类的灵通天下双端游戏,而不是传统的MMO养成玩法。

再加上该作东打的亦然切换变装打出连招,跟玩家思要的一个变装领有几套连招体系大相径庭。

因此,好多激情该作的《龙之谷》老玩家都暗示难以接管:
—一两个妙技切变装的龙之谷,思必大家都很心爱吧
—为什么不作念成龙之谷战斗加魔兽天下的玩法?
—和龙之谷半毛钱关联都莫得,建模不像,妙技不像,玩法不像。

经典射击网游《突击风暴:零点》重制版晓谕全面升级
NEXON晓谕,备受期待的经典FPS《突击风暴:零点》全面升级版块(重制版),将于本年再次登场。
这款问世于2005年的经典战术射击游戏,新版的游戏内容将保留经典爆破与团队死斗(TDM)为中枢的计策玩法,同期通过升级的游戏引擎强化画面推崇,带来全新视觉享受,好像访佛于CF怀旧服。

与同类型的射击游戏比较,《突击风暴:零点》最大的特质是在游戏内斥地了一个叫“暗盘”的所在,不错让玩家交往游戏中取得的物品,依托本身游戏风魄力整兵器,打造专属的最强兵器库。

很显着,在CF怀旧服爆火之后,好多作念射击游戏的厂商都注意到了“怀旧”这个大风口。大家纷纷启动打起重制版和怀旧服的主意,准备分一杯羹。
难以搭救后续开发!前《星际争霸》团队新作晓谕取消
Uncapped Games官方日前晓谕,由他们出品的快节律RTS游戏《Battle Aces》(汉文译名《星战王牌》)将取消开发。

《星战王牌》由从暴雪出走的一批《星际争霸》、《暗黑封锁神》老职工牵头研发,拉到了腾讯方面的接济投资,于2024年6月在Geoff Keighley的夏日游戏节上初次亮相,主打相配钟爽一把的RTS快节律体验。

但横向对比《星际争霸2》,《星战王牌》枯竭了多半好意思术细节跟微操作机制的搭救,全体玩起来的手感太过“塑料”,就劝退了不少RTS老玩家。

同期,与当代的MOBA、大逃杀、打搜撤这些热点的竞技游戏品类比较,《星战王牌》所坚捏的RTS快节律竞技又很难眩惑到新玩家的激情。

说到底,错的不是Uncapped Games这家使命室,而是他们选的这个RTS品类。当今这个阛阓环境下,思靠RTS火起来,确凿太难了。
娱良习官宣:传说IP新作《暮光双龙》行将登陆中国
近日,全球有名游戏开发商娱良习(Wemade Co., Ltd.)认真晓谕,旗下传说IP新作《MIR M》已取得中国刊行版号(ISBN 978-7-498-12888-1),认真命名《暮光双龙》,将于2025年下半年登陆中国阛阓。这一进展记号着传说IP在华发展的又一遑急里程碑,也彰显了娱良习永久深耕中国阛阓的顽强甘愿。

从舅舅党的音讯来看,该作瞻望会在8月份暑期档上线,主打高品性3D传说,并会针对国服进一些特质玩法的修改,与客岁停运的《传说M》手游作念出一定的区别,比喻说会引入愈加智能化战斗系统,搭救PC与迁徙端跨平台互通等等。
因此,大家倒是期待下这个《暮光双龙》,巧合该作会带来一些令东说念主修葺一新的游戏体验和鼎新玩法。
